Why I No Longer Work On Weekends
Contents
I remember this picture of my typical day two years ago. As sunny Russian winter morning finally banishes the dull winter night, I finally say "bye" to my girlfriend and leave for historical part of Moscow. Where I'm heading to, in a three-story, old cottage that predates even the communist government, lies my beloved office. I'm alone there. It is deserted, but not because of lay-offs, a party I'm not invited to, or because it's a one-man startup. It is just Sunday.
I log in to my workstation, and start doing it. Checking experiment results. Debugging new experiment frameworks. Just thinking, trying to push limitations of a suboptimal algorithm beyond what the humanty knows so far. Being productive, though less than usual: the presence of peers doing something pressures you to check reddit less frequently.
That was my typical Sunday afternoon two years ago. Today is Sunday too, and I'm writing this very sentence riding a ferry over the Bay rather than sitting in an empty office. To answer why, first I should understand why I went to the office on Sundays in the first place.
Integrity
Of course you've realized that the Sunday office was my shelter from the girlfriend, because it would be impossible to work at home in her presence. Keeping off of distractions is the reason why one would prefer to go to the office to do work, not just on Sunday, but on any other day. Other reasons exist, too.
Sadly, I couldn't find any reference to "anchoring" in a more reputable context than, say, site about fitness or life-coaching. This could be more "scientific" foundation behind it.
Some people take keeping everything off from home to the extreme. For instance, one successful finance consultant doesn't even have a fridge, let alone a PC, at home, because cooking and dining do not belong there as well as working.
One of them is psychological "anchoring". Office is associated in your mind as a place to do work, so your mere presence there, in formal clothing and in working hours, sets the right mood, and makes you more productive than relaxing in a comfy chair wearing slippers and a robe. The reverse is useful too: keeping work off of your home as much as possible makes your relaxation there more fulfilling.
Purely practical reasons kick in, too. At work, you have a fast intranet with a fast access to your cluster. It's somewhat amusing that at every place I worked as a programmer there was a cluster to which a large part of computation was offloaded. First it was a cluster that runs experiments, then it was a distributed software compiling and packaging system, and then the product itself was a distributed system that runs user's code. You definitely want to access this and other helpful corporate resources, such as repositories, with low latency.
Moreover, on your office machine you have a ready environment you work in, with editors opened, and consoles chdir-ed, so you can just dive in in and start instantly where you left. Finally, your corporate policies could prevent you from working from anywhere except the office for security reasons.
However, the reason why I no longer work on weekends is not that office became a less appalling place. The list above misses one crucial component.
Alone in the Ivory Tower
After all, I was not a biologist, so I didn't need any help from a fellow researcher to stare at my tube.
When I was a research intern, working on weekends was easy. I spent a lot of time coding new algorithms and experimenting with them, reading papers written by others, writing my own, or just thinking on stuff. I spent total of 2/3 of the overall time on these activities. They all have one thing in common: I could do this alone.
While interacting with others is a very important part of a researcher's work I used to underestimate, you could work alone for a good chunks of time and still be somewhat productive. No wonder I did. Besides, our project had only 4-5 people, and interacting with them just couldn't occupy much enough time.
Industry and a Larger Project
When I, as a Software Engineer, moved to what they usually call "Industry," I also tried to establish the stream of working on weekends. I managed to sneak in on two Sundays, but that was it. With a much more "officy" office, and still a challenging project, it didn't work anymore.
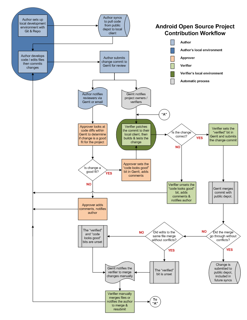
This is a real picture from Android patch workflow. Many workflows in a larger team look no less insane.
The work now demanded collaboration. The team was 5 times larger, and most of the work I was doing required to check with others frequently. Sometimes it was as ridiculous as making three meetings over three weeks to agree over a certain feature or change that took 15 minutes to implement. More often, you were just stuck waiting on others' decisions, on others' feedback, and on others' work as programmers or sysadmins.
I could find side projects and less important things a programmer always has in his backlog that required no collaboration, but unimportant work was never worth a Sunday spent in the office.
Besides, working on weekends now involved making peers feel uncomfortable. Some practical applications involved assigning a security guard to protect me working, which required me to apply for each weekend work permit separately as per company's policies. Application could be automated, but making another person waste his time was too much. I went twice, when the presence of the guard was justified by sysadmins and managers doing other work they couldn't postpone, and never bothered with it afterwards.
Let's Multiply By Ten
Although I spent weekends just like the normal people, I still stayed longer hours to get more work done. I still made security guards uncomfortable because they have much less opportunities to close earlier, but it was now legally my time anyway.
Now let's multiply by ten the size of the team, the volume of the codebase and the complexity of tasks, which describes my shift to the next job. The amount of work that could be done without the communication also shrunk by the same factor.
Email became the primary work tool. Most of the work is triggered either by notifications from others, then it is discussed with the peers who are much familiar with the codebase. When I am stuck with something I can spend hours in the late evening trying to debug the problem on my own, or I can ask my peers who worked on the project for a long time, and get it resolved within minutes.
Not only the office stopped to enjoy my visits on Sundays, I started to work late hours less. The communication with peers is no longer just red tape, it is the only way to be productive. And this communication is so much more efficient in the office than over e-mail, video conferencing, and phone calls, that you being in the office is inevitable. Studies showed ridiculously big numbers for how the bandwidth of the information our brain receives in real-world communication is larger than what we get by a video call. And it's more fulfilling, too.
To increase my productivity I even started watching my sleep cycle, and I now try hard to move my typical shift from 12-9pm to the normal 9-6pm. It doesn't work out well. I try.
Christmas as a Way to Enjoy an Empty Office
This amount of communication sometimes becomes overwhelming. The incoming mail speed starts to become more than the speed with which you can read it. No wonder that people started to value the Empty Office, when distractions and stress decrease, and you can just enjoy exercising your favorite art. Of special value is the US Christmas holiday, where you have two days others usually take an unpaid leave on so you can work with fewer interruptions.
Few come on weekends to achieve the same effect, of course, because it is still not productive; but a legitimate reason to have a less populated office is of understandable value.
***
I still like my job, and am as passionate about it as when I was younger; I still can handle 6-day work week. But, on Sunday, I'd rather read about something in the comfort of my home, go out with my friends, or visit some local nature. Hiking usually ends with a ferry ride with an awe-inspiring view on San Francisco skyline I can't really enjoy because—let's face it—I open my chromebook and read or write something about programming. I just don't do it in the office anymore.
